EL PROBLEMA

La UNESCO clasifica como territorio libre de analfabetismo aquellos países que reportan una tasa de analfabetismo inferior al 5%. Argentina, es considerado un país libre de analfabetismo ya que la tasa es de 1,9% pero este indicador surge de estadísticas no del todo fiables, ya que no guardan reflejo con la realidad, ni tampoco con las nuevas formas de percepción y evaluación de esta problemática.

En Argentina, hay cerca de 642 mil personas, mayores de diez años, que no saben leer ni escribir. A ese número se le pueden sumar aquellos casos de analfabetismo funcional, es decir aquellas personas que si saben leer y escribir pero tienen dificultades a la hora de aplicar estas habilidades en su día a día.

Debido a este "espejismo estadístico" la mayoría de las personas no toman en cuenta esta problemática entre las principales del país. Incluso en el ámbito de la política, año a año se sostiene una desinversión en programas de alfabetización para adultos.


CONSECUENCIAS

El analfabetismo limita el crecimiento de las personas y afecta su entorno familiar, restringe el acceso a los beneficios del desarrollo y obstaculiza el goce de otros derechos humanos. Saber leer y escribir es un logro, pero no es suficiente. 

Por ello, la alfabetización debe ir más allá de sólo enseñar a leer y escribir; tiene que procurar, en términos generales, proporcionar herramientas y valores para un mejor desempeño en la sociedad.

En los países desarrollados, el nivel de alfabetización funcional de un individuo es directamente proporcional al nivel de ingresos e inversamente proporcional al riesgo de ser criminal.

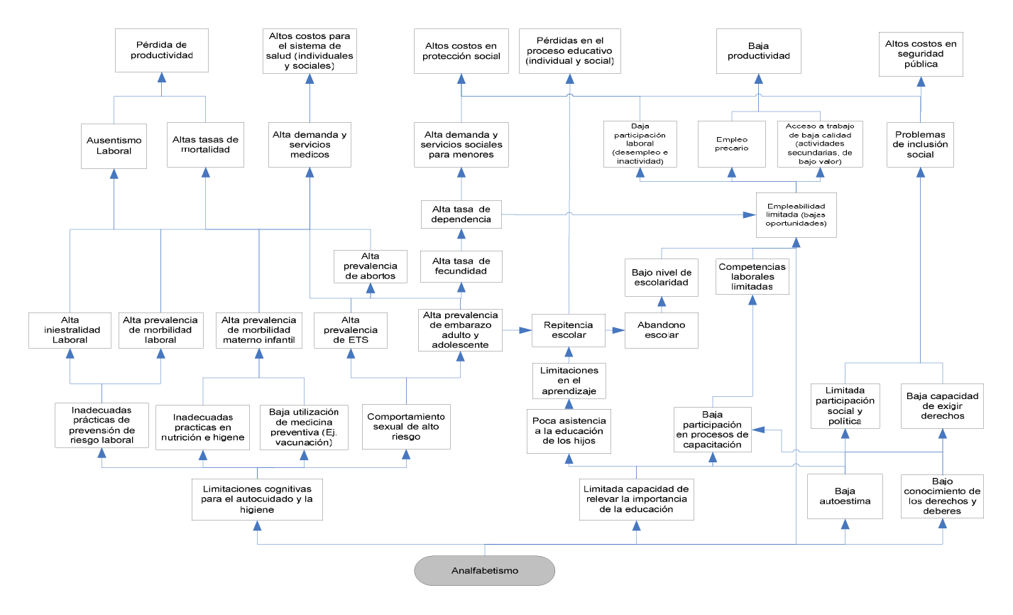
El analfabetismo también implica una mayor gasto por parte del Estado ya que se debe invertir más en sus cuidados pero a la vez aportan menos riqueza, según este informe de La Organización de Estados Iberoamericanos para la Educación, la Ciencia y la Cultura (OEI). En el siguiente cuadro podemos ver de manera resumida algunas de sus consecuencias.​​​​​​​
LA IDEA

El objetivo de las piezas es cambiar la postura respecto a la poca importancia de la alfabetización, sobre todo en las personas adultas. No saber leer ni escribir, o no poder aplicarlo de una manera correcta dificulta de gran manera la vida de estas personas, dejando a su gran mayoría fuera del sistema y poco a poco de la sociedad.

EL ANALFABETISMO NO ES UN JUEGO

Busca mostrar la realidad de las personas en situación de calle que suele ser el principal desencadenamiento del analfabetismo. 

A la vez se toman juegos de letras, donde la habilidad para leer y escribir se ponen bajo desafío, pero claro estos juegos son para divertirnos y los realizamos cuando deseamos, imaginemos que leer y escribir sea siempre un desafío.


You may also like

Back to Top